首頁
關于(yú)我們
産品(pǐn)展示
新聞(wén)資訊
公司(sī)新聞
行業(ye)新聞
信息(xi)公示
招賢(xian)納士
聯系(xì)我們
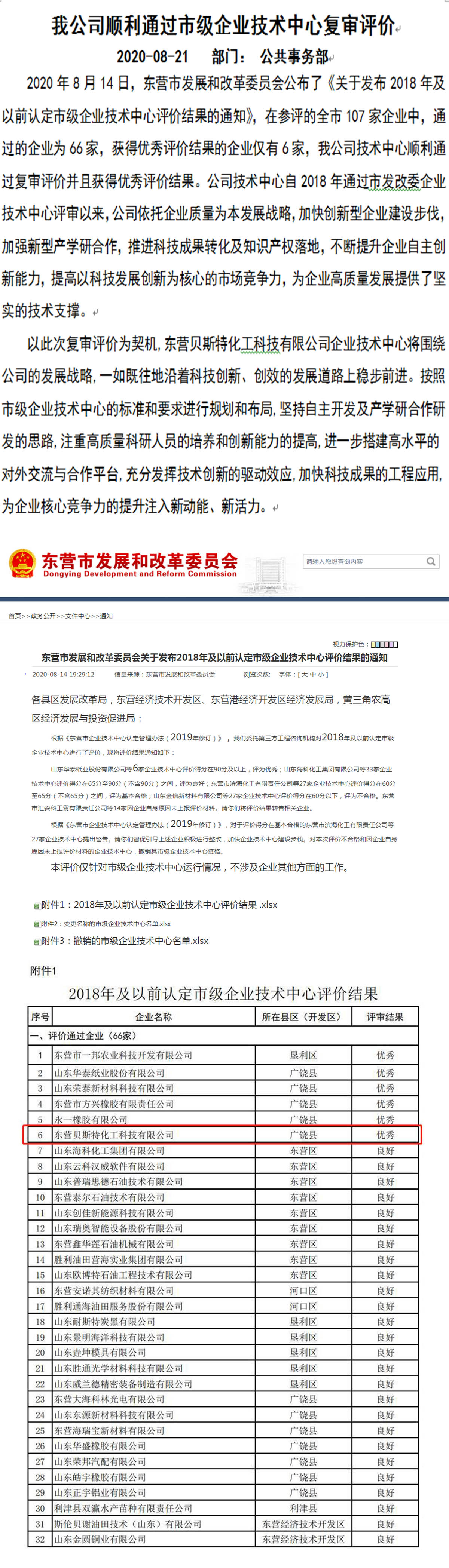
我公(gong)司順利通(tong)過市級企(qǐ)業技術中(zhong)心複審評(píng)價
2026-01-05
上一篇(pian):我公司榮(rong)獲山東省(shěng)企業優秀(xiù)創新成果(guǒ)獎
下一篇(pian):2020第二十屆(jiè)中國國際(jì)橡膠技術(shu)展覽會
总 公(gōng) 司
急 速 版(ban)
WAP 站
H5 版
无线(xiàn)端
AI 智能
3G 站(zhan)
4G 站
5G 站
6G 站